
中国工程招标腐败往往导致工程质量堪忧。图为2025年8月22日凌晨,青海省内正在施工的川青铁路尖扎黄河特大桥发生施工绳索断裂事故,官方声称已造成12人死亡、4人失联。(网络截图)
【2026年01月13日】1月6日,青海省通报称,4名评标专家在跨省远程评标项目中,因送餐延误引发身体不适,拒绝继续评标,被取消专家资格,引发热议。网友评,“不愿意背黑锅”,“可以入选笑话大全了”。
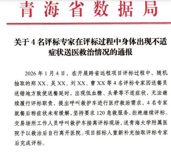
近日,网传一份青海省数据局通报称,1月4日,在开展跨省远程项目评标过程中,随机抽取的4名评标专家因送餐员送错地方致使送餐延时,出现低血糖、头晕等不适症状,就餐后称症状未有缓解,坚持要求120急救服务,拒绝继续评标,交易场所工作人员呼叫救护车将其接离评标现场,送青海大学附属医院予以救治后自行离开医院,项目招标人紧急补抽专家完成评标。

(网络截图)
通报称,依据相关规定,“将4人移出省综合评标专家库,不再聘任”。
网友评论,“搞笑呢?一顿不吃就低血糖送医院?还是四个人同时送医院。”“可以入选笑话大全了。”“全世界都觉得是专家觉得这锅背不动,不过这份文件煞有其事的样子特别可爱”。
有网友推测,“不愿意背黑锅,黑太透,评不了。”“这个是什么标?专家不敢评?”“呵呵呵,4个人同时低血糖?! 这个标的没有鬼吗?”“宁愿没有专家头衔,也不继续评标,你说,为何?”“就是不想评这个标,又不能得罪人,所以找这个借口吧。”“水太浑,不趟浑水了吧? 饿一顿都不至于这样,找个正常点的理由好吗”。

(网络截图)
中国项目招标过程中,屡屡爆出腐败事例,2025年12月3日,湖北省竹谿县住房和城乡建设局的一项金额达3188万元人民币的机械设备租赁采购项目,被发现评审小组中列出的五名成员姓名与《10000中国普通人名大全》中的前五个姓名完全一致,排序都未改动,引发质疑。